Projects / Misc ARM Projects Original post date:02/02/2016
STM32F030F4P6: 48MHz ARM Cortex M0, 5 channel DMA, SWD for debugging
STM32F030F4P6: 48MHz ARM Cortex M0, 5 channel DMA, SWD for debugging
For quick prototyping, I soldered it onto a 20-pin SSOP/TSSOP/SOIC breakout PCB from here At those prices, it is a better way to make a breakout board than to etch it myself.
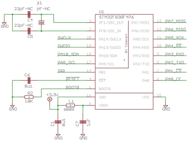
I have added a 0402 0.1uF decoupling cap on the top side (because I can). The rest of the 0603 parts are soldered on the back side. I am using a simplified design from my other project: I leave out the external crystal and caps for now. If you don't care about analog performance (ADC), then you can simply short out L1. Ditto R2 for bootstrap.
I loaded up my blinky program from here for checking the connections. It passes. :)





No comments:
Post a Comment
Note: Only a member of this blog may post a comment.